Phụ gia trong nước chưa được tận dụng triệt để
Hiện nay, rất nhiều công trình vùng ven biển đã bị hư hỏng do yếu tố xâm thực của môi trường biển. Ngoài một số công trình có tuổi thọ trên 30 - 40 năm, nhiều công trình đã bị ăn mòn và hư hỏng nặng chỉ sau 20 - 25 năm sử dụng, hoặc thậm chí là chỉ sau 10 - 15 năm.
Nguyên nhân chủ yếu gây ra tình trạng này là tác động xâm thực của môi trường biển và cách thức thiết kế, thi công, giám sát chất lượng, quản lý sử dụng công trình. Tuy nhiên, các giải pháp sửa chữa hiện nay còn nhiều bất cập, chưa triệt để. Trong đó, giải pháp phổ biến nhất là sử dụng vữa hoặc bê tông lấp kín vùng hư hỏng, vữa hoặc bê tông sử dụng có được trộn các loại phụ gia để nâng cao một số tính chất nhất định. Trong đó, các “tổ hợp phụ gia” thường được sử dụng trong vữa bê tông sửa chữa công trình ven biển gồm có: Tổ hợp siêu dẻo và chống ăn mòn; tổ hợp siêu dẻo và đông cứng nhanh; tổ hợp siêu dẻo và phụ gia khoáng mịn.

Rất nhiều công trình vùng ven biển Việt Nam đã bị hư hỏng do yếu tố xâm thực của môi trường biển.
Mặc dù vậy, bê tông dùng sửa chữa hư hỏng cho công trình vùng ven biển đòi hỏi nhiều tính chất nâng cao hơn như cần có tính dẻo để dễ nhào trộn, dễ thi công hơn; Cần đông cứng nhanh để đảm bảo sớm chịu được ảnh hưởng của tác động như tải trọng đi lại, mực nước thuỷ triều, tác động của sóng; Cần có khả năng bảo vệ cốt thép, chống ăn mòn cốt thép cũng như ăn mòn lớp bê tông bảo vệ; Cần có độ đặc chắc cao để tăng khả năng chống thấm, không cho nước biển thấm qua. Ngoài ra, những phụ gia có nguồn gốc từ nước ngoài còn rất đắt tiền làm gia tăng chi phí sửa chữa cho công trình.

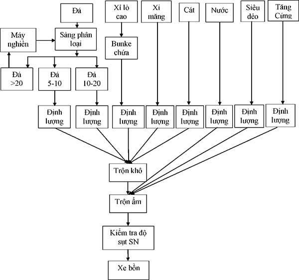
Sơ đồ quy trình sản xuất hỗn hợp bê tông siêu đông cứng nhanh, chống ăn mòn cốt thép.
Trong hoàn cảnh đó, Công ty Cổ phần liên doanh Bê tông Thành Hưng đã quyết định phối hợp với trường Đại học Hải Phòng và Trung tâm thí nghiệm kiểm định xây dựng - LAS 1803 thực hiện đề tài Nghiên cứu chế tạo bê tông siêu đông cứng nhanh, chống ăn mòn cốt thép cho các công trình ven biển Hải Phòng. Mục tiêu của đề tài là chế tạo được bê tông đồng thời đạt nhiều phẩm chất như tính dẻo, tính siêu đông cứng nhanh, tính chống ăn mòn, tính chống thấm nước, thấm ion Cl- thông qua việc tận dụng những phụ gia sẵn có, phổ biến và được sản xuất trong nước.
Phụ gia trong nước giúp tiết kiệm 80.000 đồng/1m³ bê tông
Để sản xuất bê tông siêu đông cứng nhanh, chống ăn mòn cốt thép, nhóm nghiên cứu đã lựa chọn vật liệu rất cẩn thận, bao gồm: Phụ gia chuyên biệt tăng cứng nhanh, phụ gia siêu dẻo, phụ gia khoáng hoạt tính, xi măng đảm bảo tiêu chuẩn TCVN, cát đảm bảo tiêu chuẩn TCVN và đá dăm được phân thành 2 cấp hạt 5-10 mm và 10-20 mm.
Ở bước tiếp theo, nhóm nghiên cứu đã xây dựng thành công quy trình sản xuất và thi công bê tông siêu đông cứng nhanh, chống ăn mòn cốt thép. Quá trình thi công đảm bảo tuân thủ theo tiêu chuẩn TCVN 4453:1995 “Kết cấu bê tông và bê tông cốt thép toàn khối - Quy phạm thi công và nghiệm thu” và tiêu chuẩn TCVN 9346: 2012, “Kết cấu bê tông và BTCT - Yêu cầu bảo vệ chống ăn mòn trong môi trường biển”.

Thành viên nhóm nghiên cứu thử cường độ bê tông siêu đông cứng nhanh, chống ăn mòn cốt thép bằng súng bật nẩy.
Sau khi xem xét, nhóm nghiên cứu đã lựa chọn vị trí thi công thử nghiệm là bậc lên xuống khu bờ biển thuộc Lữ đoàn 295 thuộc quận Đồ Sơn, thành phố Hải Phòng. Đây là khu vực này nước biển thường xuyên lên xuống và chịu nhiều tác động của sóng, rất thích hợp để thử nghiệm bê tông siêu đông cứng nhanh, chống ăn mòn cốt thép. Bê tông được lựa chọn thi công thử nghiệm là bê tông mác M300.
Kết quả thử nghiệm sau đó đã đảm bảo cả yêu cầu kỹ thuật và kinh tế đặt ra cho đề tài nghiên cứu. Một là đáp ứng được mác thiết kế, khả năng tăng cứng nhanh, khả năng chống thấm nước, thấm ion Cl- và chống ăn mòn cốt thép. Hai là sử dụng vật liệu và phụ gia sản xuất trong nước nên giảm được giá thành chế tạo. Trung bình, bê tông được chế tạo từ phụ gia trong nước có giá thành rẻ trung bình là 80 nghìn đồng/1m3 so với bê tông sử dụng phụ gia ngoại nhập có cùng hiệu quả kỹ thuật.
Trên cơ sở đó, nhóm nghiên cứu đã kiến nghị với các ban ngành chức năng quan tâm đến việc thúc đẩy phát triển sản xuất bê tông tăng cứng nhanh, bê tông chống ăn mòn cốt thép, vì đây là điều kiện làm việc đặc biệt và cần thiết đối với kết cấu bê tông cốt thép.
VLXD.org (TH/ Xây dựng)